欢迎光临古天乐太阳集团城官网!

中文版 | ENGLISH

古天乐太阳集团城

新闻中心


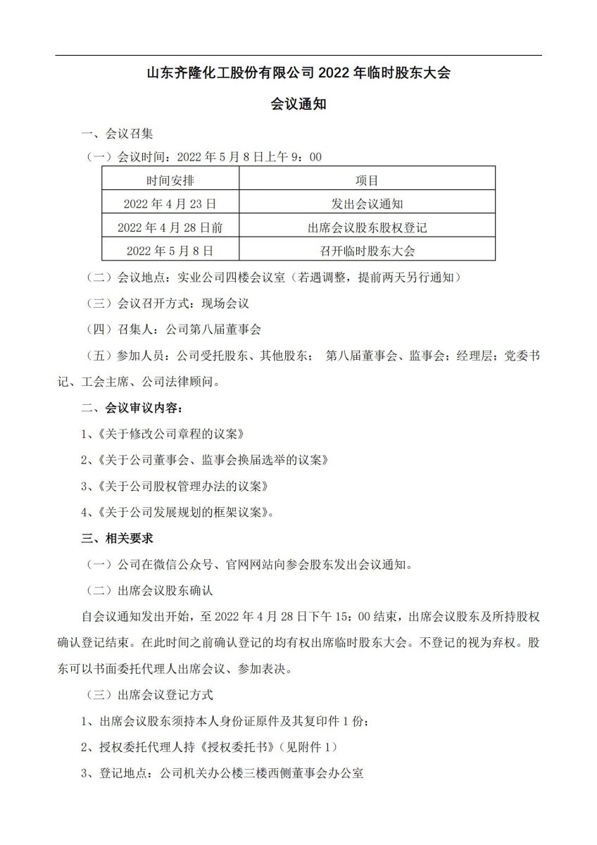
古天乐太阳集团城2022年临时股东大会会议通知

责任编辑:古天乐太阳集团城 发布时间:2022-04-23


 

上一篇: 团结一致向未来——董事长新春贺词 下一篇: 古天乐太阳集团城 | 说出你的“抗疫“故事